Jody LS Tidwell

         
  Lighting Design
         
         
Home

 

 

 

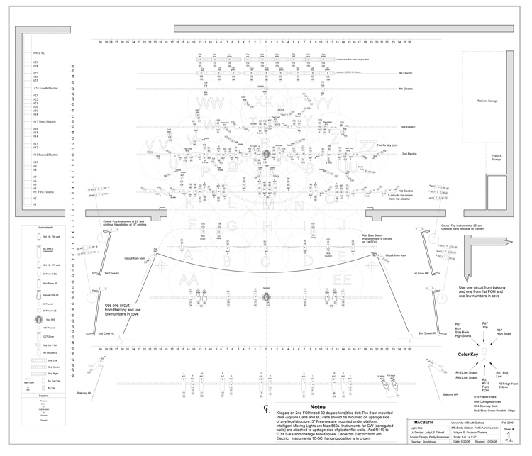
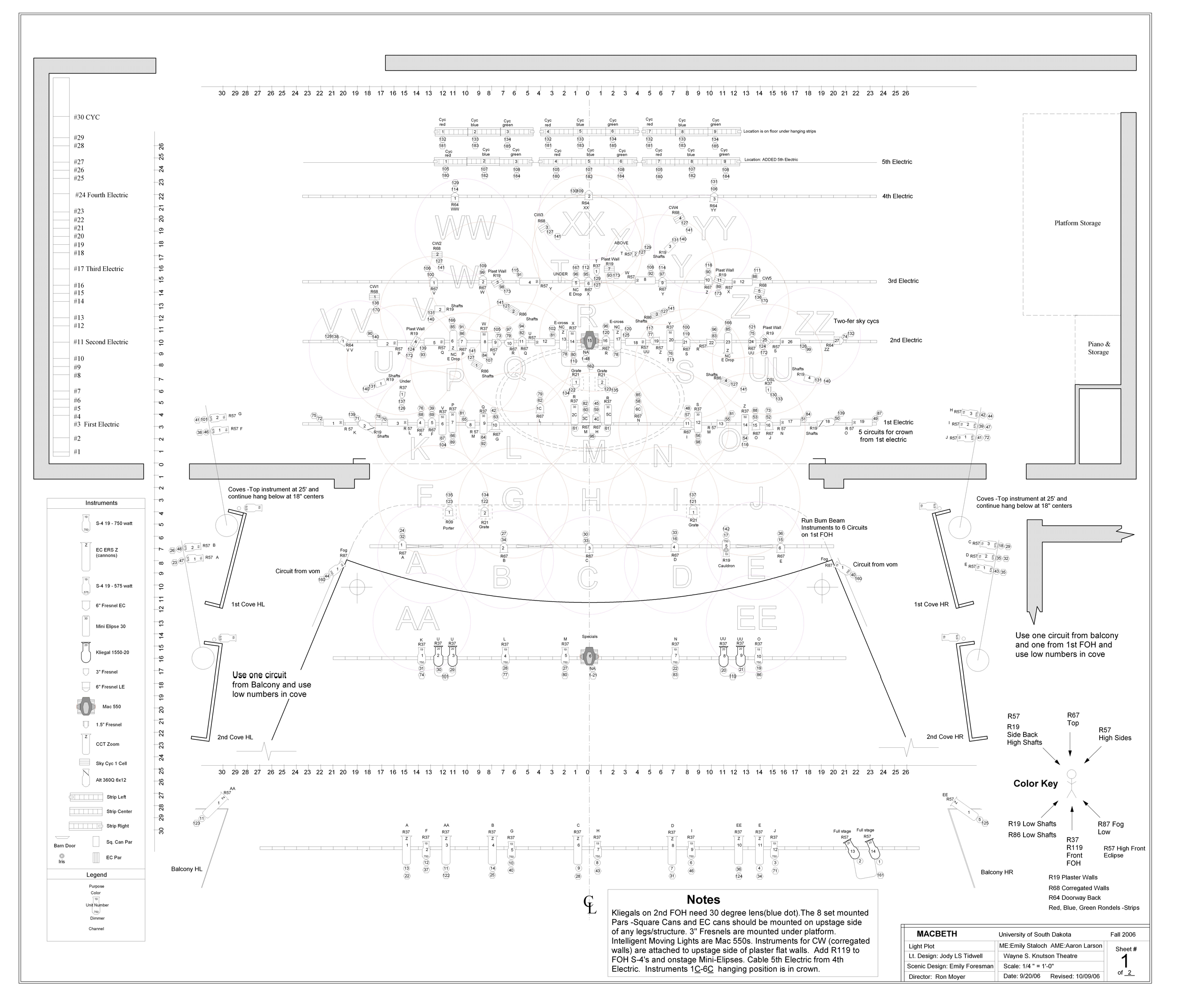
Macbeth

University of South Dakota

Directed by Ron Shafer

Scene Design by Emily Foresman

Costumes by Linda Scribner

Macbeth

 

 

 

 

Macbeth light plot
Light Plot

Instrument Schedule

 
 
 
 
 
 
 
 
     
     
     

 

Resume
Tidwell Productions
Contact
Sketchbook
Personal Statement
Teaching Philosophy
My Family
Web Sites
Photography